DM542驱动器保护功能和常见问题1) 过压保护 DM542 当输入电压高于 52V 时驱动器保护电路动作,电源 指示灯变红,保护功能启动。 2) 电机线圈匝间短路保护 电机线圈绕组短路或电机自身损坏时,保护电路动作,电源 指示灯变红,保护功能启动。 3) 电机错相保护 当电机两相线圈相序接错时保护功能启动。 以上保护功能起动时,电机轴失去自锁力,电源指示灯变红, 若要恢复正常工作,需要确认以上故障消除,然后电源重新上电, 电源指示灯变绿,电机轴被锁紧,驱动器恢复正常。 △注意:由于驱动器不具备电源正负极反接保护功能,因此, 上电前请再次确认电源正负极接线正确。正负极接反将导致烧坏 驱动器中的保险管! 
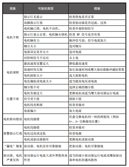
常见问题


|