专业的微特电机产品发布平台
用户名: 密码: 注册
设为首页 加入收藏 联系我们
免费注册 企业免费建站
新技术论坛 会员产品发布
TB6600QQ群:70241714   步进电机论文   六轴工业机器人解决方案  
步进电机     驱动器     控制器     马达IC     伺服电机     无刷直流电动机     微特电机文献     工控器件     运动控制新产品     六轴工业机器人    
  六轴工业机器人应用案例  
  混合式步进电机选型手册  
  步进电机配套行星减速器  
  步进电机应用网  
  三轴桌面机械臂参数介绍  
  六轴工业机器人应用参数  
  东芝TB6600HQ/HG芯片  
  tb6600hq步进驱动芯片  
  论坛热帖  
  步进电机应用资料  
  价格****的86步进电机  
  60W无刷直流电机  
  100W无刷直流电机  
  48V,250W无刷直流电机  
  48V,550W无刷直流电机  
  步进驱动器芯片LV8731V  
  42/57直线T型滚珠丝杆电机  
  有霍尔直流无刷控制器  
  3相2轴步进驱动器  
  步进电机论坛  
  ZM-6618直流无刷驱动器  
  无刷直流电机选型  
  SCM6716MF直流无刷驱动芯片  
  86步进驱动器2HD8080  
  北京时代超群公司  
  稀土永磁直流力矩电机  
  永磁直流力矩电机  
  86双出轴电机  
  伺服电机知识  
  关于步进电机转速  
  步进电机转矩与功率换算  
  关于步进电机控制  
  关于步进电动机驱动  
  tb62209fg的开发应用  
  tb6588fg的应用资料  
  ET-DS100C型取断锥机  
  五自由度取断锥机  
  步进驱动器及产品  
  步进控制器产品  
  ****马达IC产品  
  无刷直流电机及控制器  
  微特电机论文  
  马达IC应用论文  
  步进电机网工控企业会员  
  步进电机网数控企业会员  
  步进电机网新闻动态  
  步进电机网会员产品信息  
  现货销售TB62214FG  
  现货销售三洋芯片LV8731  
  2轴步进驱动器ZD-8731-D  
  57步进驱动器外壳  
  时代超群无刷直流电机  
  步进电动机制造****技术  
  减速步进电机  
  无刷直流电机  
  无刷直流减速电机  
  35减速步进电机  
  减速步进电机系列产品  
  单轴步进电机控制器  
  多轴步进电机控制器  
  ******的步进控制器  
  信浓步进电机  
  电机联轴器  
  更多>>  
 
关于时代超群SD300驱动器的介绍()
 
 

关于时代超群SD300驱动器的介绍


驱动器安装尺寸图

a1612bed-7493-4dbb-82b9-cb8dda1787d5.png


b014d2d1-d07f-4215-9b09-f6d28b29446f.png


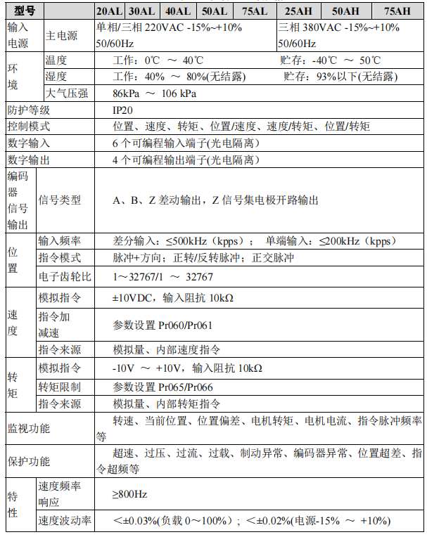
型号规格与功能简介

ec780938-bf85-4dc9-b2ac-5166fc11b6d0.png


a045d18b62d1744db76f008a2a5aa1c.jpg

 
高精线性模组 上海生化培养箱 大容量恒温摇床 振动筛网 计价秤 液压剪板机 孵化机 箱式炉
物联网设备 步进电机 除氧器 造纸设备 步进驱动器 深圳机械加盟 带式干燥机 硫酸泵
直流屏 激光打标机 机械论文 中国控制阀网-调节阀 移动式升降机 食品机械网 电机 电子称
酷刻刻字机 中国电动滚筒网 北京时代超群 中国数控机床维修网 超声波裥棉机 步进电机论坛
设为首页  |  加入收藏  |  关于我们  |  站长留言  |  广告服务  |  友情链接申请  |  网站介绍
网站实名:步进电机网 步进电机驱动器网 微特电机网 网站地图 新闻中心
版权所有:北京时代四维科技有限公司 © Copyright By www.zgbjdj.com
京ICP备11042559号-1