DM556




DM556为一 款等角度恒力矩细分型驱动器,驱动器电压直流24-48V, 适配电流在5.6A以下,外径57/86MM的各种型号的二相混合式步进电机。该驱动器内部采用类似伺服控制原理的电路,此电路可以使电机低速运行平稳,几乎没有震动和噪音,电机运转平稳,发热小步进脉冲停止超过00m/s, . 驱动器电流自动减半。定位精度****可过25600 步/转。 24-48V直流供电,适应最恶劣电网环境 H双极恒相流细分驱动 ****的速度自适应电路,自动寻优 细分电流设定方便 2-64 细分15中运行模式 ****步数为25600Pulse/rev 过流,过压,欠压,短路保护 脱机(ENS) 保护功能 工作峰值电流范围为1. 0A-5. 6A, 输出电流共有8档 电流的分辨率为0. 45A 产品特点: 输入信号光隔离 20KHz斩波频率 双极恒流斩波方式 直流供电24- 50V ****驱动电流5.6A ( 5.5NM以下86和所有57电机) 输出电流拨码开关可调 静止时自动进入半流模式,减少驱动和电机发热 高细分: 2,4,8,16,32,64,128 , 256 , 5,10,25,50,125,250 高可靠性:经过长期的测试工作,保证了稳定性,功率器件选择上留有足够余量。 

驱动器尺寸: 


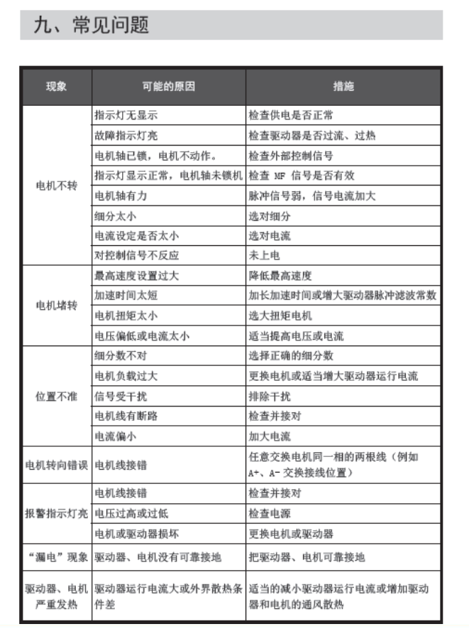
常见问题: 
QQ:2507582438 微信:17525101581(手机同步) QQ 微信 淘宝 |