  
DM440驱动器
采用高效率电机电流控制使电机发热和震动大为降低,内置过热,过流,过压检测,稳定性好。 适合各种运动控制领域自动化设备和仪器,例如: 3D打印机、激光加工设备、雕刻设备、医疗设备、测量设备、电子加工设备、纺织服装设备等。在用户期望低振动、低噪声的设备中应用,性价比竞争较强领域。 



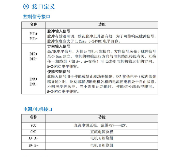
控制信号连接: PUL+:脉冲信号输入正。PUL-:脉冲信号输入负。 DIR+:电机正、反转控制正。DIR-:电机正、反转控制负。 ENA+:电机脱机控制正( -般不接)。ENA-: 电机脱机控制负( -般不接)。 电机绕组连接: A+:连接电机绕组A+相。A-:连接电机绕组A-相。 B+:连接电机绕组B+相。B-:连接电机绕组B-相。 电源电压连接: VCC:电源正端“+”GND:电源负端 “-” 注意: DC直流范围:建议9-42V。可达50V,不可以超过此范围,否则会无法正常工作甚至损坏驱动器。 

联系电话微信:17525101581 QQ:2507582438 QQ 微信 淘宝 |